KYOKEN AMATEUR KICK 30
2026年2月15日(日)兵庫県 たつの市青少年館
KYOKEN30 申込書(PDFファイル)
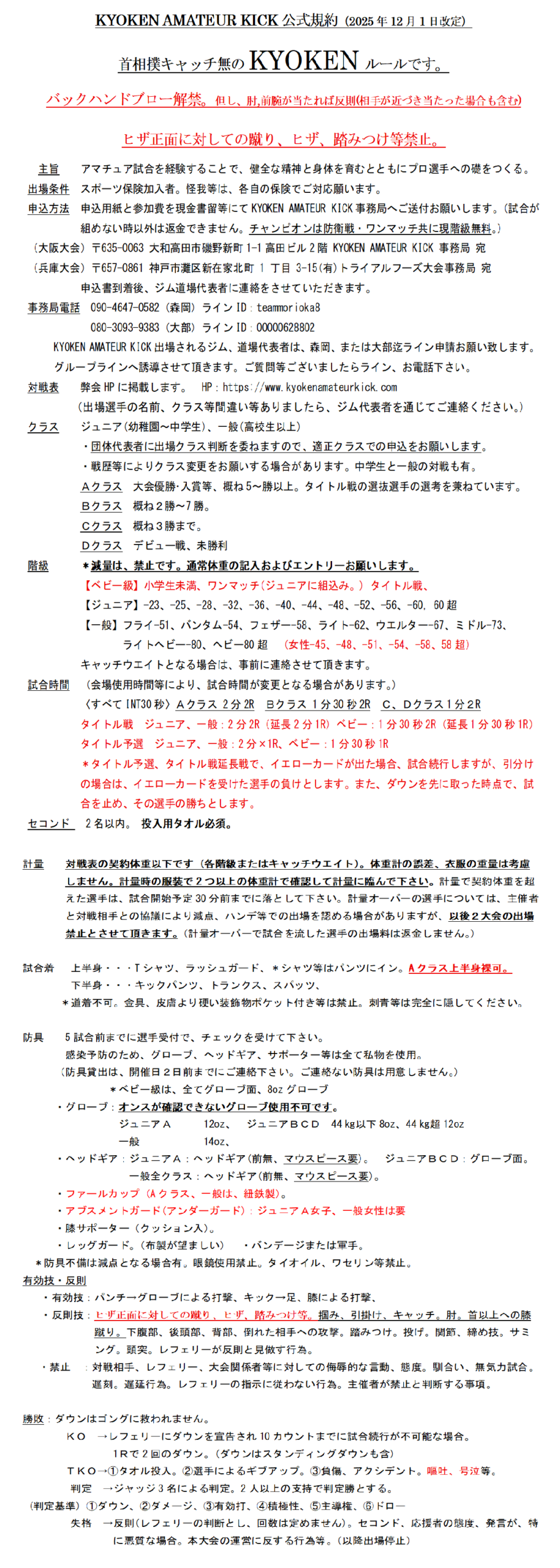
公式規約(PDFファイル)
2026年大会スケジュール
1月18日(日)平野区民ホール
2月15日(日)たつの市青少年館
3月15日(日)平野区民ホール
4月12日(日)たつの市青少年館
5月10日(日)平野区民ホール
6月14日(日)たつの市青少年館
ジュニアAクラス、一般選手は、
紐付き鉄製ファールカップです。
※VICTORY GYMと交流のある団体やジム、
VICTORY CUPに出場されるジムや
選手の方の申込みは受付不可となります。


